|
WMS是仓库管理系统 (Warehouse Management System) 的缩写,仓库管理系统是通过入库业务、出库业务、仓库调拨、库存调拨和虚仓管理等功能,综合批次管理、物料对应、库存盘点、质检管理、虚仓管理和即时库存管理等功能综合运用的管理系统,有效控制并跟踪仓库业务的物流和成本管理全过程,实现完善的企业仓储信息管理。 该系统可以独立执行库存操作, 与其他系统的单据和凭证等结 合使用,可提供更为完整全面的企业业务流程和财务管理信息。
|
一、项目介绍 :
本文档用来说明具体实施XXXXXXXX有限公司WMS项目时所设计的功能流程。本次项目中, WMS系统将用来管理仓库作业并且与ERP和WCS接口。
|
1.1 关键决定/假设
仓库中所有的出入库作业必须有单据支持,不允许无单入库和无单出库。
所有的出入库单据都经由ERP下发。
超市将作为仓库的一个客户,超市的出入库和库存仍由ERP管理。
WMS将不管理往来单位基础信息(包含供应商和客户等),而是在ERP中统一维护。ERP在下发出入库单据时将相关信息随单据同步到WMS。
1.2 术语
Item/SKU 货品,药品 Company 公司,货主
Receipt 入库单 Receipt ID 入库单号
Shipment ID 订单号,销售单号 Container ID 货箱号
|
|
二、仓库基础设置:包含了仓库设置、货位类型、货位划分、货位命名规则以及其他货位定义说明部分
|
2.1 仓库设置
在该项目中,仓库将设置唯一的仓库代码“WQ01”,未来开新仓,仓库代码顺序往下编排,比如“WQ02”。
2.2 货位类型
货位类型用来描述系统中每个货位的物理属性。我们将会通过创建货位类型,然后配置到各个货位上,而不是对每个货位都逐一设置物理(尺寸)属性。每个货位都会继承货位类型中所定义的货位的尺寸属性。
在项目单位仓库,我们将定义如下一些基本货位类型:
货位类型 描述
地面堆存货位 整箱区地面托盘货位
轻型A类货位 零拣区A类药品拣选货位
轻型B类货位 零拣区B类药品拣选货位
轻型C类货位 零拣区C类药品拣选货位
|
2.3 货位分区
在WMS系统中,货位分区用来把仓库分成不同的区域来进行操作,区域将 作为货
位的一个属性。
项目单位仓库包含以下的区域设置:
1楼整箱存储区 2楼整箱存储区 零拣A区 零拣B区 零拣C区
零拣D区 零拣E区 冷藏品区 精神药品区 不合格品区 冻结区 待处理区
2.4 货位命名
货位的命名统一分为5段, 分隔符为“-”,如:1-01-03-2-1
零拣货位不允许混放货品,不允许混放批号。
货位的规则如下:
楼层 第一段:1表示1楼
巷道 第二段:01表示第一巷道,5个零拣区货位顺序编排
组 第三段:03表示第3组货架 层 第四段:2表示第2层 位置 第五段:1第1位
|
货位定义其他说明:项目单位仓库中,会设置一些虚拟的货位,用来处理一些特殊业务类型的操作,这包括: 收货月台,例如:RECV-01 发货月台,例如:SHIP-01 溢出货位,例如:OVER-01
|
三、货品设置:包含了货主、货品、定义计量单位、存储模版、货品包装换算、货品货位容量以及货品类型的定义
|
3.1 货主
货主是指货物的所有者,目前项目单位仓库中只存在一个货主“AQ”。未来会增加其它货主,每个货主将指定唯一的货主代码。
3.2 货品
在项目单位仓库中,所有货品的基础信息都在ERP中统一维护,通过接口同步到WMS。对于不同货主的相同货品,在系统中必须针对每个货主建立货品信息(需ERP支持)。
3.3 定义计量单位
在WMS系统中将会需要定义3种计量单位。每种单位都是用来定义系统将会如何显示数量的。
项目单位项目中基本计量单位的定义:
尺寸:在本项目中对于尺寸使用“厘米”(CM)作为计量单位。
体积:在本项目中对于尺寸使用“立方厘米”(CM3)作为计量单位。
数量:这将代表产品的不同包装方式。典型来说将包含:个,箱,托盘等层级。
|
3.4 存储模板
存储模板用来定义货品的不同包装层次。对于项目单位仓库,我们将定义一个三
级包装层级:
三级包装层级:

“个”对应ERP中可销售的最小单位。实际情况中存在盒、支、袋等包装,对于
这类包装单位,WMS中统一用‘个’来表示。
3.5 货品包装换算
货品包装换算(UoM)定义了仓库中用来产品移动的容器或者货位。系统会根据
每个货品的包装换算信息来计算一个容器或者货位可以放置多少个该计量单位的货
品。
WMS在进行单位换算时,会根据该货品最小单位的长、宽、高来计算箱和托盘的
尺寸,所以仓库只需要维护货品最小单位的尺寸即可。
|
3.6 货品货位容量
WMS通过货位容积和SKU的体积来计算每个SKU在不同类型货位的货位容量。由于货品在摆放时不可能做到完全占满货位,所以系统计算出的货位容量与实际存放量有时会存在比较大的差异,此时可以根据实际存放量人为修正。
注:WMS在计算货位容量时,将不会主动更新那些在系统中已存在的货位容量信息。
|
|
3.7 货品类型
货品类型将作为系统收货定位的依据,项目单位仓库中,按货品属性和业务特性,将区分以下货品类型:
按流量: A类药品 B类药品 C类药品 按属性: 精神药品 冷藏药品 常规药品 医疗器械 计生药品 农副产品。另外,货品类型中还将设置货品对应的存放区域,为出入库作业提供指导: 零拣区对应: 零拣1区 零拣2区 零拣3区 零拣4区 零拣5区, 零拣区根据货品的实际存放还将细分,如:零拣第1大区第02小区 整箱区对应:
1楼整箱区 2楼整箱区
|
四、入库业务处理:
|
|
|
|
4.3 收货
供应商到货后,仓库人员持随货同行单验收,然后在ERP中进行来货登记,来货登记包括批号、效期、价格、数量等内容。登记完成后,ERP将来货登记信息下发WMS作为入库单,其中包含入库单号、货品、批号、效期、价格、数量、库号等信息。
当供应商来货数量与采购计划不符或来货有破损时,仓库需向采购部门确认后再进行来货登记,WMS中的入库单将与ERP的来货登记保持一致。
收货人员从WMS打印验收单,持RF收货,RF将提示所收货品的批号、效期、生产日期、数量等信息,如批号与所收实物相同,直接确认,若与实物不符,需收货人员在RF中将收货批号改为实物批号。对于需要药监码管理的药品,RF将进行提示,收货人员可以选择不同的包装级别来采集:按箱采集整箱包装的药监码,零头通过逐个扫描来采集。
系统根据定位规则将整箱和零头定位到不同的区域:
整箱收货:卸货码盘时,按验收单的货品类别和对应区域信息,将同楼层的整箱按货品码放在一起;收货时直接收货到托盘中(托盘预粘贴托盘号条码),上架人员扫描托盘号上架。
零头收货:系统将定位到2楼的零拣区;收货时需要将货品放入周转箱中(周转箱预粘贴周转箱号条码),系统将周转箱与上架任务绑定,并将上架任务发送 WCS。 整箱收货预留方案:收货人员边收货边粘贴盲标签(预打印),盲标签将作为整箱收货的LPN(容器号),上架人员扫描盲标签上架(2楼的整箱由升降机输送)。
注意:
由于ERP指定批号出库,可能存在较早的批号在整箱区有库存而零拣区没库存的情况,整箱收货定位到零拣区会影响先进先出和零拣区货位利用率,所以整箱将不会直接定位到零拣区。
对于超市向仓库的调拨入库,将不采集药监码,也不向ERP反馈入库信息。如果产生差异将由人工在双方系统中进行调整。
未来ERP下发到WMS中的入库单将包含赠品,以库号9号库来区分。
销售退回收货:
实际业务中存在收货零头品种多而数量少的情况(主要是客户退货),仓库可以准备一些小篮子,在进行客户退货的入库时将货品收到小篮子中并打印上架清单,由拣货车搬运到零拣区,按上架清单上架。
|
4.4 上架
零头上架:
周转箱经WCS控制在对应的零拣区弹出。 上架人员持RF扫描上架标签。 RF提示上架货品的上架区域、批号、效期和数量等信息,上架人员通过人工比对核实上架实物。 上架人员人为指定实物的具体上架货位。 将实物放入货架后,扫描货位编码来确认上架完成。
注意:由于零拣货位大小可自由调整,系统将不能定位到具体的货位,所以使用系统组车上架将没有指导意义,需上架人员人为组车和决定货品的上架顺序。
整箱上架:
上架人员持RF扫描托盘标签,RF提示货品的上架货位、批号、效期和数量等信息,通过人工比对核实上架实物。 上架人员按RF指示的货位将实物上架(2楼整箱由升降机输送)。 扫描货位条码确认上架完成。
|
4.5 入库单关闭
当整个入库单的货品上架完成时,入库单将会自动关闭,此时WMS将实收数据反馈ERP,ERP将WMS反馈的实收数据按品规、批号汇总后,替换原先的到货登记。(WMS除了上传批号、效期等数据外,还将上传扣率等ERP相关的数据,这部分数据由ERP在来货登记中下发,WMS不作任何修改)
|
|
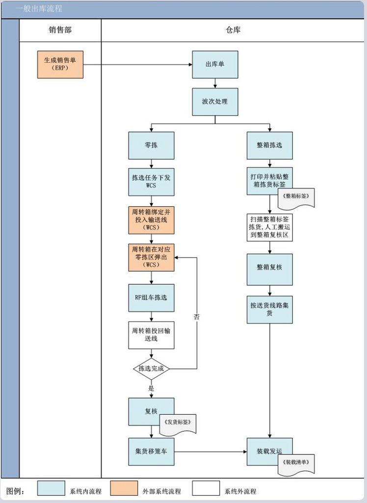
五、出库业务处理:
|
约定:
所有货品的出库,无论是什么理由,都应经由出库单来处理,不允许无单发货。
所有的出库单都由ERP下载到WMS,订单明细里会指定货品的出库批号。
5.1 出库单类型
出库单类型用于标识不同类型的出库单,以便WMS在进行库存分配时,可以根据不同的单据类型来指派不同的分配规则。
出库单类型:普通销售、采购退回、
调拨出库、抽检出库、客户自提。
5.2 波次计划
订单从ERP下载到WMS后,WMS通过波次将订单集合处理。在项目单位仓库中,波次流程包含以下步骤:
1. 开始波次
2. 指定分配规则
3. 库存分配
4. 补货
5. 创建货箱
6. 创建补货任务
7. 创建拣货任务
8. 创建装载
9. 结束波次
5.2.1 波次主表
波次主表用于集合出库单并指定处理流程。用户可以定义多个波次主表,将不同业务类型的订单区分出来进行不同的处理。
波次条件:订单分组条件,如分为普通销售订单、自提订单、抽检订单等。
缺货模式:项目单位业务中,将使用“整单拒绝”模式,即:当库存满足不了出库单中的订货数量时,整张出库单不允许出库。
5.2.2 规则指派
通常情况下,由于业务类型和货品属性等的不同,我们不能将所有订单按一个模式处理。
|
|
|
这就需要根据具体业务要求,为波次内所有的出库单明细指定相应的库存分配规则,WMS将根据出库单类型、货品类型、库存状态等的不同来进行规则指派。
5.2.3 库存分配
未来ERP下发到WMS的出库单明细都将指定批号,WMS将根据分配规则和包装层级,分别从整箱区和零拣区分配与出库单明细批号对应的库存。库存分配后,将从货位中锁定这部份已分配的库存,锁定的库存不允许移库,不允许进行数量调整。
注意:在项目单位的实际业务中,销售单都是整体发货的,不允许实际发货与销售单不符的情况发生。相应的,WMS检测到某行明细无法分配库存时, 整张订单会被提回订单池,并且标记该订单分配失败。
5.2.4 创建货箱
在波次运行过程中,WMS会针对整箱拣选和零拣的货品进行装箱计算。整箱的货品将使用原包装箱,零拣的货品将使用周转箱进行包装。系统通过货品的体积以及周转箱的体积来计算每一个出库单需要装多少箱以及每一箱的装箱情况。对于整箱,系统将每一箱视作单独的货箱。
需要注意的是:由于装箱顺序以及货品外包装的影响,实际装箱的时候货品之间不可能达到理想的无间隙状态,所以实际装箱与系统计算往往存在误差,需要设置周转箱的满装百分比,这个比值可以在生产运营中慢慢调整。
项目单位项目中,将只存在一种周转箱类型。
5.2.5 创建拣货任务
在项目单位项目中,WMS在波次运行时会按将零拣和整箱拣选分别创建任务,这是基于货品包装(UOM)来计算的。零拣任务将下发WCS,任务包含拣选区域,WCS根据拣选区域信息控制周转箱在不同的分拨口弹出。整箱任务将打印拣货标签,持RF扫描标签触发拣货。
5.2.6 创建装载
波次运行时,将按送货线路生成装载,并将同一送货线路的出库单分配到同一装载中。一个装载可以有多张出库单,一张出库单只能对应一个装载。
|
|
5.3 标签打印
对于零拣,由WCS控制周转箱与拣货任务绑定, WMS不打印零拣标签。
对于整箱拣选,需要按波次打印整箱拣货标签。一般情况下,整箱标签按货品的包装层级进行打印。例如:阿莫西林的包装层级为 10箱/托盘,当拣选16箱时,系统将打印7张标签,一张对应整托盘的10箱,另外的6张对应零散的6箱;另外,系统预留按每个整箱进行标签打印的模式,项目单位可根据实际运营情况切换。
系统中也会预置拣货清单报表,以保证当设备出现故障不能正常工作时,仓库可以按拣货清单拣货,将作业进行下去。
注意:销售单和药检单将保持现有操作,由ERP打印。
|
5.4 拣货
零拣:
1. WMS按周转箱容积计算每个出库单需要的周转箱数量以及每一箱的装箱情况,并将信息下发到WCS
2. WCS自动将周转箱与拣选任务进行关联,并将关联了拣选任务的周转箱投入拣选流水线。
3. WCS控制周转箱在拣货任务相应的拣选区域弹出,拣货人员通过扫描周转箱号和周转箱摆放的拣货车位置号,将多个周转箱集合起来进行组车拣货。
4. 拣货时,WMS将按照拣货货位编排,优化拣货路径。当区域内的拣货任务都结束后,将周转箱放回流水线,流向下一拣货区域。
5. 整个周转箱拣选结束后,由WCS控制流向复核台。
整箱拣选:
按包装层级打印标签
1. 拣选人员持RF扫描拣货标签,RF提示拣货货品、批号、拣货总箱数等信息。
2. 按RF提示拣货,并将拣货标签粘贴到整箱外包装。
|

3. 人工将实物搬往整箱复核区。
每箱打印标签(预留)
1. 拣选人员持RF扫描拣货标签,RF提示拣货货品、批号、拣货总箱数等信息。
2. 按RF提示拣货,并将拣货标签粘贴到每个整箱的外包装。RF只需要确认一次即
将该批次全部的整箱拣选完成。
3. 人工将实物搬往整箱复核区。
|
|
短拣处理:
零拣过程中发生短拣一般是由于补货不及时造成,拣货人员应将短拣周转箱搁置旁边,待补货到位后继续完成拣选。
若整箱发生短拣,一般是由于WMS与ERP库存不一致,或系统库存与实物不对应造成的,通过日常盘点和每日作业开始前对WMS和ERP的库存进行比对,可有效避免整箱短拣的发生。
|
|
|
5.5 补货
项目单位主要使用两种补货模式:
波次补货:
1. 当波次计算到拣选区库存低于波次需求量时触发。
2. 系统根据波次需求量与当前库存计算补货量。
3. 补货策略为按箱补货,向上进位。比如换算下来需要补1.3箱,系统会将补货量进位为2箱。
4. 系统将为每个整箱打印补货标签,补货人员将标签粘贴到箱包装上后投入流
水线。
5. WCS控制补货整箱在对应的零拣区弹出。
6. 拣货人员扫描补货标签,人为指定补货货位,并扫描货位条码确认补货完成。
|
闲时补货:
1. 仓库在每日开始出库作业前,由操作人员运行补货主档。
2. 系统根据货品的区域容量及当前库存计算补货量(系统将只计算那些低于安全库
存量下限的货品)。
3. 补货策略为按箱补货,向上进位。
4. 为每箱打印并粘贴补货标签后投入流水线。
5. WCS控制补货整箱在对应的零拣区弹出。
6. 拣货人员扫描补货标签,人为指定补货货位,并扫描货位条码确认补货完成。
注意:由于项目单位零拣区的货位大小可动态调整,补货将不能定位到具体的货位
,而是提示补货目标区域,需要人为指定合适的存放位置。
|
5.6 复核包装
零拣复核:
1. 拣货完成的周转箱由WCS控制流向哪个复核台。
2. 同一出库单的周转箱不进行合流,由WCS轮循分流到各个复核台,以平均复核台的工作量和保证出库效率。
3. 复核人员扫描周转箱条码触发复核工作。
4. 逐一扫描货品外包装条码进行复核;当药品需要管理药监码时,系统弹出录
入框,扫描药监码后关闭。
5. 复核人员根据药品的包装特性和体积将复核后的药品重新打包,并打印和粘
贴发货标签,由集货人员移入笼车
|
整箱复核:
1. 拣选的整箱由人工搬运到整箱复核区。
2. 复核人员持RF扫描整箱标签上的货箱号条码,系统提示货品、批号、效期和数
量 等信息,人工核对实物后确认,系统将这部分整箱置为已复核状态。同时,建
议人 工在已复核的整箱上做好标记,以方便将未复核的整箱区别开。
3. 如果整箱需要采集药监码,系统将转入药监码录入界面,由复核人员扫描箱包
装 的药监码来录入。当箱包装没有药监码时,需要拆箱按中包装采集或逐个采集。
注意:仓库向超市的调拨将简化流程。由ERP为调拨单指定单独的送货线路,
WMS将此类出库单独处理,由专人直接到仓库拣货后送往超市。调拨将不走输送
线 ,不进行复核。
|
5.7 装载发运
项目单位业务中,仓库会在当天将所有的销售单配完货并移入笼车,第二天清早由配送人员将各自送货线路的货品装车并配送。
1. 配送主管根据当天的发货情况,人工调整送货顺序和打印装载清单。
2. 配送人员领取各自送货线路的装载清单,清单上打印有装载号、出库单号、笼车位置(整箱集货位)、包装数(整箱数)等信息。
3. 持RF扫描装载清单上的装载号和出库单号,系统将提示该出库单的包装(整箱)所在的笼车位置(整箱集货位),以及每个位置上的包装数(整箱数)。
4. 配送人员根据RF提示到对应的笼车(整箱集货位)提货。
5. 逐个扫描发货标签,系统将已扫描的包装(整箱)置为已装车,直至该装载中的包装(整箱)全部扫描完毕。
6. 发车时,司机在系统中进行装载发运,此时系统将该装载中的出库单出库。
|